妊活中の方、更年期障害や自律神経を整えたい方
2026/02/21
妊活中の方、更年期障害や自律神経を整えたい方
「森のダイヤモンド」で細胞から若々しく。
宇部市で叶える、次世代の婦人科系ケア。
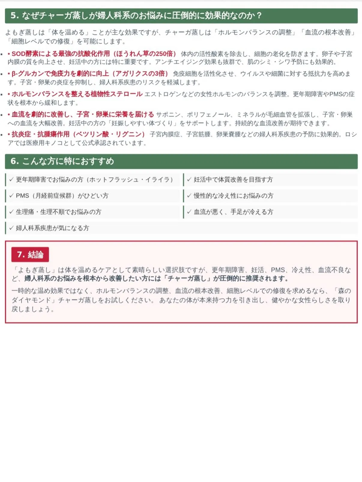
冷え性、生理痛、更年期のイライラ…。
女性の悩みは尽きませんが、実はその原因の多くが
「血流不足」と「酸化(サビ)」にあります。
そこで試してほしいのが、
ロシアでは公式に医療用キノコとして承認されているほど
パワーの強い「チャーガ」を使った蒸しケア。
当サロンは「毛穴ニキビ専門店」ですが、
お肌を綺麗にするためには、土台となる「内臓の健康」が不可欠。
だからこそ、本当に良いものだけを導入しました✨
\ 初回限定・特別キャンペーン /
通常 5,500円 → 5,000円(50分)
さらに!今なら嬉しい特典付き🎁
✔発汗作用を高める「ドットバーン」付き
✔初回限定!「フェムケアセラム」付き
(※次回マント持参でさらに継続特典あり!)
✔ペットボトル500のお水付き
タオルもついてるので手ぶらでOK🙆♀️
基本セルフになりますが、初回のみ説明あります✨
「よもぎ蒸しより、もっと深く、もっと根本から」
自分自身の体をいたわる至福の時間を過ごしませんか?
看護師の私と一緒に、
「溜め込まない、サビない体」作りを始めましょう🌿
#よもぎ蒸し #山口県 #宇部市 #エステ








